Instance Verification Kit (IVK)
spin lock @ [24816+32+/linux-3.19-rc1/drivers/target/iscsi/iscsi_target_erl0.c]
Instance Signature: state_lock
|
The Matching Pair Graph:
|
|
Function Name
|
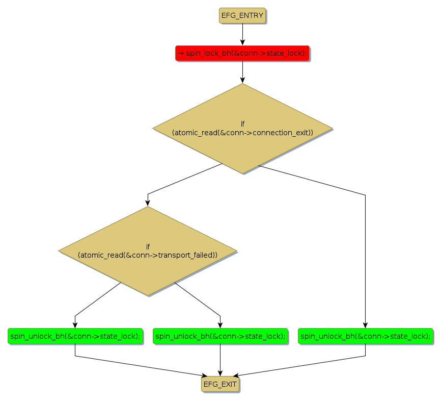
Control Flow Graph (CFG)
|
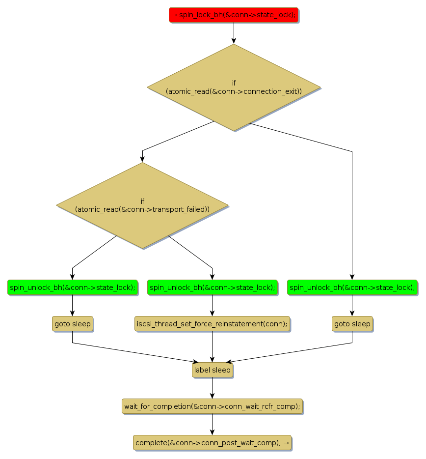
Events Flow Graph (EFG)
|
Source Correspondence
|
|
iscsit_connection_reinstatement_rcfr
|
|
|
[24751+36+/linux-3.19-rc1/drivers/target/iscsi/iscsi_target_erl0.c]
|